Commission Payment Processing
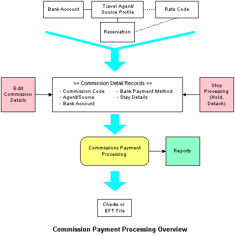
Commission payment processing is handled largely from the Commission Processing screen. Using this screen, travel agent and source details, bank account information, and guest reservations data are combined to determine the commission to be paid and the method of payment. As part of this process, commission details can be changed and new commission detail records can be added. You may also "stop processing" so that the commission on one or more commission detail records is not processed for payment by either placing the commission detail record on hold, or by detaching the commission record from the agent or source. Finally, the Commission Processing screen can be used to generate reports of commission payments and bank transfers, to prepare commission checks, and to create EFT files for payment processing by a clearinghouse (if the EFT add-on feature is used at your property).

The Commission Processing screen displays in response to any one of several actions:
Note: Commissions are calculated for new checked out reservations when you select Commissions>Payment Processing>By Account, or By Agent. Commissions will not be calculated for checked out reservations if the reservation was checked out with an open folio. The open folio must first be closed before the commission is calculated.
Note: Commissions will be calculated and shown on the Commission Processing screen for No Shows and Cancelled reservations if the Commission>Transfer Commissionable Noshows and Cancels application parameter and the Commission>Include Zero Commissions application parameter are set to Y.
Select Commissions>Payment Processing>By Account from the menu bar options. The Bank Search screen appears. This option is used for creating commission payments for agents and sources which are paid either in a specific currency or from a specific bank account.
Search for a specific bank by entering your search criteria and selecting the Search button. Search options include the following.
Bank Name. Enter a specific bank name to display only that account.
Account No. Enter the account number to display only that account.
Currency. Enter the currency code to display all accounts using that code.
In the search results grid, highlight your choice of bank and select the OK button to proceed to the Commission Processing screen. (The OK button is available only if the highlighted account has commissionable transactions associated with it.) The Commission Processing screen will show all accounts that use the selected bank for payment processing. The system uses the bank account associated with the travel agent or source profile to determine the profiles that will be displayed in the Commission Processing screen. Commissions are generated in the currency defined on the bank record.
Select Commissions>Payment Processing>By Agent from the menu bar options. The Agent Search screen appears. This option is used for creating a commission payment for a selected agent or source.
The Agent Search screen displays all commissionable accounts (travel agent and source profile types). To search for and display specific accounts, enter your search criteria and select the Search button. Search options include the following.
Name. To search for a specific travel agent or source, enter the name in this field.
IATA No. To search for a specific agency, enter the IATA (International Association of Travel Agents) number here.
In the search results grid, highlight an agent or source and select the OK button to continue.
You are then taken to the Commission Processing screen where the selected account is displayed, along with the commission detail records attached to that account.
If you select an account from the Agent Search screen for which no commission is due, you will receive a message indicating there are no commissions to be processed for that agent or source. OPERA asks if you want to manually add guest stay records to that agent or source so that they can be processed. If you answer Yes, the system displays the Reservation Search screen. Use this screen to search for reservations to attach to the selected agent or source.
The Commission Processing screen may be used to perform the following activities:

The Commission Processing screen consists of three main sections.
Note: The availability of the Detach button (via the Options button) is controlled by the permission DETACH COMMISSION RECORD under the COMMISSIONS user group. The availability of the New button, for attaching commission records, is controlled by the permission ATTACH COMMISSION RECORD under the COMMISSIONS user group.
The following information is displayed in the upper grid (travel agent/source grid):
H. An X in this column indicates that all commissions are being held for the agent or source. (See Hold or Release Commissions, below.)
Travel Agent/Source. Travel agent or source profile name.
City. City of the travel agency or source profile.
IATA No. Travel agent's IATA number.
Note: If the Profiles>IATA YN application parameter is set to Y the IATA number is validated upon entry and only numerals are allowed. If this parameter is set to N, any character may be entered in the IATA number. When non-numeric characters are included in an IATA number, however, the EFT export file may fail when processed by a third-party system.
T/S. T = travel agent; S = source.
Comm. Code. Profile's commission code. (See Commission Codes for details.)
Commission. Amount of the commission payment to be generated for that agent or source.
Note: Amount is shown in the bank currency. To determine this amount, the exchange rate is applied to the commission amount in the hotel currency; decimal places shown correspond to the number of decimal places appropriate for the bank's currency.
Select the Send Zero button to send the commission records for all zero commission reservations associated with the agent/source to the commission history marked "Paid," without including them in the check or EFT payment file. Use this feature, for example, to avoid cutting checks for zero amounts.
Note: Zero amount commission records sent to commission history include those commission records for which the commission was prepaid.
You are first prompted whether you wish to transfer all zero commission records for the associated bank account to history. If you reply Yes, all zero commission records for the selected bank account are sent to history marked "Paid." If you select No, a second prompt asks whether you wish to transfer all zero commissions for the highlighted agent or source to history. If you respond Yes, all zero commissions for the selected agent or source are sent to history marked "Paid." If you respond No, you are returned to the Commission Processing screen.
This button is active only when the cursor is in the Travel Agent/Source grid.
The lower grid (commission details grid) lists the commission detail records resulting from reservations attached to the agent or source highlighted in the upper grid. The following information is shown:
H. An X in this column indicates commissions associated with this record are being held until further notice. For example, a disputed amount may need investigation before commissions can be processed. (See Hold or Release Commissions, below.)
A. An X in this column indicates commissions associated with this record are being applied to offset the travel agent's or source's accounts receivable account. (See Flag to Offset AR, below.) Detail records marked in this column will be processed out of commissions, but no check or EFT payment authorization will be issued.
Note: This column is automatically marked if the transaction code specified by the Cashiering>AR Settlement Trn Code application setting is attached to a posting for the reservation.
P. An X in this column represents a (whole or partial) prepaid commission. For example, if a guest had paid the travel agent for the stay, the travel agency provides the property with a voucher for the full amount, less the agreed upon commission amount. The property will post the full amount to the guest folio and then make a Prepaid Commission posting to indicate that the commission has been deducted. This prevents the property from paying a commission twice.
Note: This column is automatically marked if the transaction code specified by the Commission>Default Prepaid Commission Trn Code application setting is attached to a posting for the reservation.)
Name. Guest name on the reservation that generated the commission.
Arrival. Stay arrival date.
Departure. Stay departure date.
Status. Reservation status.
Code. Commission code that was used to determine the commission amount. (See Commission Code for details.)
Note: A commission detail record is highlighted in yellow and placed on hold if multiple commission codes apply during the guest's stay. 
This might be the case, for example, if more than one rate code applies to the reservation over the course of the stay. The travel agent/source commission code will apply in this case; if there is no commission code attached to the travel agent/source, the default commission code applies. You may edit the record to change the default. See About Commissions Setup for details about the commissions hierarchy.
Comm. Revenue. Commissionable revenue in local currency (currency code shown in parentheses).
Commission. Commission amount owed to the agent/source for this stay.
Note: Amount is shown in the bank currency. To determine this amount, the exchange rate is applied to the commission amount in the hotel currency; decimal places shown correspond to the number of decimal places appropriate for the bank's currency.
The following information is shown in the lower part of the screen.
Potential. Total funds required to pay all commissions for the one or more agents/sources displayed in the upper frame.
AR. Total value of commission amounts flagged as Held to Offset AR for the one or more of agents/sources displayed in the upper frame. The number represents the total commission amount held to offset the agents' and/or sources' accounts receivable accounts. (See Flag to Offset AR, below.)
On Hold. Total value of commission amounts being held for the one or more agents/sources displayed in the upper frame. (See Hold/Release Commissions, below.)
To Be Paid. Difference between the Potential amount minus the On Hold amount minus the AR amount (Potential – On Hold – AR = To Be Paid). This is the value of the commissions to be processed when the Pay button is selected.
Select the Options button to access the following features; these options apply to the currently highlighted commission detail record.
Reservation. Display the reservation associated with the highlighted commission detail record.
Folio Detail. Display the folio details for the highlighted commission detail record.
Folio History. Display the folio history for the highlighted commission detail record.
Detach. Detach the commission detail record from the current travel agent or source. (See Detach Commissions, below.)
Note: The availability of the Detach button is controlled by the permission DETACH COMMISSION RECORD under the COMMISSIONS user group.
When the General> Enhanced Options Management application parameter is set to Y you have another way of quickly accessing options without selecting the Options button to open the Options menu itself.. You can press Ctrl+T to display the blue Option field.

To view all the available options in alphabetical order, scroll through the options list by selecting the Up and Down arrow keys. Press Enter to select the displayed option and open the corresponding option screen.
Or, instead of scrolling through the options list, type the first three letters of the desired option. The corresponding options screen appears. (For example, type c-a-n for Cancel.)
You may also enter the first letter of the desired option and all options beginning with that letter will appear in alphabetical order as you scroll. To scroll, use the arrow keys or repeatedly press the beginning letter key. For example, if you typed a-a-a-a you might scroll through the options of Accompanying, Add on, Agent/Company, Alerts. Press Enter to open the desired option.
When you are handling Commission Payment by account (Commissions>Payment Processing>By Account), you will, by default, be working with all the travel agents attached to the selected bank account that have commissions outstanding. You may, however, wish to add other agents to the account — either agents that are attached to the account and that currently have no commissionable revenues due them, or agents that are not attached to any bank account. To add an agent, highlight any record in the top grid and select the New button to display the Agent Search screen. Select the agent you wish to add. You will be taken immediately to the Reservation Search screen (see below) which you may then use to select the stay records you wish to attach to the agent you have added.
Note: The availability of the New button is controlled by the permission ATTACH COMMISSION RECORD under the COMMISSIONS user group. If you do not have this permission, when searching for an agent that does not have any outstanding commissions, you will not be able to manually add guest records. But, if there are outstanding commissions to be paid, you can continue to the Commission Processing screen.
The Reservation Search screen appears in these and other instances:
The Reservation Search option allows you to find and attach stay records to the selected agent or source for commission payment processing. (Stay records that may be attached to the agent or source include records added manually via the guest's Profile screen History option as well as stay records generated automatically by OPERA.)
Note: If a travel agent or source is attached to a reservation in the commission payment process, the agent/source remains attached to the reservation until it is detached by using the Detach feature of the Commissions module, or until a different agent or source is attached to the reservation.
When you select a stay record from this screen, its commission detail record appears in the details section of the Commission Processing screen.

To pick one or more reservations, click in the X column and then choose the OK button. Only those reservations for which a commission has not yet been paid can be selected. (If the commission associated with the reservation has already been paid, a Y appears in the Paid column.)
To view the guest profile associated with the reservation, highlight your choice and select the Profile button. To view complete reservation information, highlight your choice and select the Edit button. The Search button presents search criteria that let you to focus and re-start your reservation search.
The following information is shown on the Reservation Search screen:
X. An X in this column indicates that you wish to attach the reservation to the agent or source. You can mark several reservations to attach at one time. Only those reservations for which a commission has not yet been paid can be selected. (If the commission associated with the reservation has already been paid, a Y appears in the Paid column.)
Name. Name on the reservation.
Alt. Name. If the General>Alternate Name application parameter is set to Y, multiple-byte character sets may be used to enter names in native languages that require extended-byte (for example, Chinese). If the profile includes a double-byte name, it appears in this field.
Room. Room number of the reservation (depending on the status of the reservation, this field may be blank).
Rm Type. Room type of the reservation (depending on the status of the reservation, this field may be blank).
Arrival. Arrival date of the reservation.
Departure. Departure date of the reservation.
Rms. Number of rooms on the reservation.
Paid. Has the commission associated with this reservation been paid? Y = Yes, N = No.
Status. Reservation status.
Agent. Travel agent profile attached to the reservation.
Source. Source profile attached to the reservation.
Company. Company profile attached to the reservation.
Rate Code. The rate code that applies to the reservation.
The notes area in the lower part of the screen shows any commission detail record notes related to the highlighted reservation. (These comments originate in the in the lower Notes area on the Commission Details screen.) For example, the notes may indicate that the commission record has been attached and detached from an agent or source, or that payment of the commission is on hold.
OK. This button attaches the selected reservation(s) to the current travel agent or source. You are asked to confirm your decision. If the selected reservation(s) were previously attached to another travel agent/source, they will be detached from that agent/source and then attached to the current agent/source.
If there are commissionable transactions associated with the selected reservation(s), the commissions are calculated and the reservation will be attached to the current agent or source for commission payments.
Note: A commission code is required to determine commissionable transactions and calculate commission payments. The commission code used to determine commissionable transactions and to calculate commissions for the reservation(s) you select may be either the commission code associated with the reservation rate code, or the commission code associated with the current travel agent or source profile. See Commission Code for details.
If no commission payments are associated with the selected reservation(s), you will receive a message indicating which of your selections will not be included for payment. Select the OK button to continue.

The Reservation Search screen Comm button, which is only available for records having a Y in the Paid column, displays Commission Details screen.

This screen shows the details related to paid commissions.
Payment Method. Method of payment for the commission (e.g., Check, EFT, Central).
Batch Number. Payment processing batch number.
Check Number. Check number assigned to the payment.
Payment Date. Date payment was processed.
Payment Amount. Amount of commission paid.
Status. Status of payment (e.g., Cleared, Void, Outstanding).
Payment ID. Unique ID number assigned to the payment transaction.
To adjust a commission payment or prepaid commission for a commission detail record, highlight the commission detail record in the lower grid of the Commission Processing screen and select the Edit button. The Commission Details screen appears.
See Commission Details for further information.
Commission payments may be made in the form of checks (either centrally printed and distributed or locally printed and distributed), or as an EFT file transfer. EFT is available if an EFT add-on license (OPP_HCC, OPP_EGS, OPP_NPC, OPP_WTP, and OPP_INF) is active at your property. (EFT file setup is performed from Configuration>Commissions>EFT File Data.)
Which option applies to your payment depends on the bank associated with the travel agent(s) or source(s) for which you are processing the payment. The payment method is linked to the bank during bank account setup in Configuration>Commissions>Bank Account. (See Bank Account Setup for details.)
The amount shown in the To Be Paid field in the lower section of the Commission Processing screen is the total amount of the commission to be paid to the agent(s) or source(s) listed in the upper grid of the screen. The amount to be paid excludes any commissions associated with an agent/source which is on hold (indicated by an X in the Hold (H) column in the upper grid). To Be Paid also excludes individual commission details in the lower grid that are marked with an X in the Hold (H) or AR (A) columns, as well as prepaid amounts for those commission details marked in the Prepaid (P) column.
Note: The actual total amount of the commission payment can be different from the To Be Paid amount if you choose to limit the range of departure dates for which you process commission payments.
If you wish, you may select the Report button to generate a Pre Payment report before the payment is processed. (See Print Commissions for further information on the filter criteria.)
After the commission payment is processed, the Payment Details report can be generated. See Payment Details for details.
Note: When the Central payment method is assigned to a bank account, commission check information is transferred by file to a central office. With this type of payment, no checks or EFT files are generated locally. Instead, an export file is created so that the respective commissions can then be paid centrally, possibly for several properties. Even though no checks are generated locally, the process steps are similar to those used to generate locally paid commission checks.
Note: The minimum processing amount refers to the total commissions for the agent (i.e., the commission check amount) and not the commission on any individual detail record.
Note: If no bank is associated with the profile belonging to the travel agent or source whose commissions are being paid, and if no bank account has been designated as the default for the property, you are prompted to select a bank at this point. (See Bank Search screen for details.)
Note: To reprint checks, select Commissions> Payment Activity. To view and record check status (e.g., Outstanding, Cleared, Un-presented, Void, etc.) select Commissions>Payment Activity.
When you return to the Commission Processing screen, those commission details that have been paid no longer appear in the lower grid.
Note: In the event that 0 amount commission reservations are displayed on the Commissions Processing screen for a travel agent or source (for example, if reservations for the travel agent or source are No Show or Cancelled), those reservations will be included in the EFT file, regardless of whether there are also commissionable reservations being reported.
Note: If no bank is associated with the profile belonging to the travel agent whose commissions are being paid, and if no bank account has been designated as the default for this property, you are prompted to select a bank at this point. (See Bank Search screen for details.)
Note: When the Auto Print Report Before EFT Payment application parameter is set to Y, the Payment Details report is printed when the commission is paid.
Note: How the EFT file is handled once it is created is a property and clearinghouse option. If your property has set up procedures, the file may be automatically sent to the appropriate clearinghouse, in which case, you need take no further action to complete processing. Or manual processing may be required to copy the file to CD or diskette, or to email the file. Consult your Financial management for information on how the file is handled at your property.
Select the Reports button to print a Commissions Pre Payment report or other reports in the Commissions report group. The Commissions Pre Payment report options allow you to include on-Hold commissions, commissions flagged to offset AR, Prepaid commissions, and Payable commissions.
See Print Commissions for further information on the filter criteria.
The options described in the following sections are available from the Commission Processing screen Options menu.
Highlight a commission detail record and select the AR button, or click in the A column, to flag the commission payment to offset the travel agent's or source's accounts receivable account. An X displays in the A column of the commission details grid next to the highlighted guest name. (Click in this column again to remove the X and release the commission record for normal processing.)
Note: This column is automatically marked if the transaction code specified by the Cashiering>AR Settlement Trn Code application setting is associated with a folio attached to the reservation.
When commissions are processed, commission records marked with an X in the A column are removed from the commission details grid without creating a check or an EFT payment record. A notation is added to the check register for the attached bank account such that when the batch details are viewed (Commissions>Payment Activity) for the travel agent or source, the Guest Details screen shows an X in the A column next to the guest's name. (See Payment Activity for details.)
Note: Either of two parameters can be used to attach a reason code when a hold is placed on a commission payment or when a commission is detached from an agent/source. The Commission>Default Reason Code setting allows you to select a default hold/detach reason code that will automatically be attached to the commission detail record when you stop processing. The second application parameter is Commission>Stop Processing Reason Codes. If this parameter is set to Y, each time you apply stop processing to a commission record, you will be prompted to select the reason. (Reason codes are set up using Configuration>Commissions>Stop Processing Reasons.)
A commission detail record may be detached, or de-linked, from a travel agent or source. (This option is available only if the commission record is already attached to an agent/source.) Commission detail records may be detached from the agent or source regardless of whether the stay record was added manually via the guest's Profile screen History option or generated automatically by OPERA.
To detach a commission record, highlight your choice on the Commission Processing screen and select the Detach button from the Options menu. Depending on the Commission parameters for your property, you may be prompted to enter a reason for detaching the commission detail record from the agent/source.
Note: If a travel agent or source is attached to a reservation in the commission payment process, the agent/source remains attached to the reservation until it is detached by using the Detach feature, or until a different agent or source is attached to the reservation. If both a travel agent and a source are attached to a reservation, detaching one profile will not automatically detach the other.
The detached commission record is removed from the Commission Processing screen's commission detail records list for the agent or source from which it was detached. When the detached commission detail record is edited (see Commission Details), the name of the agent/source from which the commission was detached and the detach reason, if applicable, is shown in the lower Notes area. The reason is also shown in the notes area on the Reservation Search screen when the associated reservation is highlighted.
The commission detail record may be attached to another agent/source. To do so, search for the agent or source using the Agent/Source Search screen. Select the new agent/source and use the Search button on the Commission Processing screen to locate and select the commission detail record you wish to add to the new agent/source.
Note: If the commission detail record is on hold at the time it is detached, it remains on hold — even if it is attached to a new agent/source — until it is explicitly released.
From the Commission Processing screen, highlight a commission detail record from the lower grid. Then select the Folio Detail button from the Options menu to view the folio details for the stay.

The Folio Detail screen shows all the transactions related to the guest stay represented by the highlighted commission detail record. Commissionable items are marked with an X in the C column. The folio total, prepaid commission, and commissionable total are displayed at the bottom of the screen.
C. An X in this column indicates the transaction is commissionable (as defined by the commission code attached to the rate code, travel agent, or source profile).
Trn. Date. Date the transaction was posted.
Trn. Code. Transaction code.
Rate Code. Rate code associated with the reservation.
Description. Description of the transaction.
Amount. Amount of the transaction.
Currency. Currency in which the transactions are displayed.
Supplement. Comment regarding the transaction.
Reference. Reference number or other information regarding the transaction.
Folio Total. Total amount of transactions incurred by the guest listed in the folio.
Prepaid Comm. Total amount of commissions already paid to the agent.
Commissionable. Total amount of commissionable revenue from this stay. The transactions that make up this amount are marked in the folio with an X along the left column of the display.
Non Commissionable. Total amount of non-commissionable revenue from this stay.
Note: Either of two parameters can be used to attach a reason code when a hold is placed on a commission payment or when a commission is detached from an agent/source. The Commission>Default Reason Code setting allows you to select a default hold/detach reason code that will automatically be attached to the commission detail record when you stop processing. The second application parameter is Commission>Stop Processing Reason Codes. If this parameter is set to Y, each time you apply stop processing to a commission record, you will be prompted to select the reason. (Reason codes are set up using Configuration>Commissions> Stop Processing Reasons.)
A "hold" may be placed on a commission to prevent it from being paid when commission payments are processed. A hold can be placed on a commission either manually or, in some cases, automatically. An automatic hold can be placed on a commission by selecting the Always Hold Status flag on the Commission Code New or Edit screen (see Commission Codes for details). When a commission is associated with that commission code, it will automatically be placed on hold. A manual hold can be placed on a commission for many reasons. For example, you may wish to investigate a possible discrepancy before payment. Or, the reservation may belong to a group booking and you want to wait until all group members check out before processing the commission payment.
Once a commission is placed on hold, you can at any time manually release the hold making the commission eligible for payment.
The Hold and Release options are available at the agent/source level and at the individual reservation commission detail record level.
Placing a hold at the agent or source level automatically places a hold on all outstanding commissions attached to reservations associated with that agent or source.
To apply hold at the agent/source level, highlight the agent or source in the upper grid and select the Hold button (this button toggles between Hold and Release, depending on the state of the highlighted item). An X appears in the H column next to the agent/source name, and X's appear in the H column for each reservation associated with that agent/source. To release the hold, again highlight the agent or source and select the Release button. This will not release the hold on other travel agents/sources or their details.
To apply a hold to all reservations for all travel agents or sources in the upper grid, select the Hold All button. An X appears in the H column next to all agent/source names, and X's appear in the H column for all reservations. To release the hold, select the Release All button.
Highlight the commission details record and select the Hold button to place a hold on an individual commission. or select the Release button to release a commission for payment (this button toggles between Hold and Release, depending on the state of the highlighted item). You may also click in the H column to place an X next to the commission you wish to place on hold. Click again to release a commission for payment.
Select the Reports button from the Commission Processing screen to generate a Transferred Commissions report. This report shows the reservations that are in commission payment processing, by agent or source, for any departure date or date range. Each guest record includes commission amount details. The report also shows grand total commissions information for all agents and sources.
You are prompted to enter the From Date and To Date that define the range of departure dates that should be covered by the report. You may also select the sort order for the guest stay information displayed by the report: by guest last name or by guest departure date.

Show Me
Commission Payment Processing (Check)
Commissions Payment Processing (EFT)
See Also