OBI Request Log Handling
Note: This topic applies to OBI having licenses OPB_<version number> OBI Enterprise (OBIEE - Multiple Properties), or OPI_BUIP_<version number> OBI Standard (Single) using OLAP technology and data cubes. This topic does not apply to standalone S&C Advanced Reporting whose data is accessed directly from Opera tables via OLTP. For S&C Advanced Reporting, see S&C Advanced Reporting Subject Areas or S&C Advanced Reporting Setup.
Opera BI features a Request Log cube that stores statistics on all availability and reservation requests that have been processed in Opera. These requests have been made either directly by users through the Opera application or through OEDS and external interfaces (i.e., GDS/ADS/OWS/Expedia). By viewing the OBI Request Log cube reports, you can easily analyze market demand by criteria such as Resort, Request Date and Hour, Arrival Date, Request Type, Source and Opera User. Additionally, you can view Key Performance Indicators such as the Look to Book Ratio (how many people inquired online and then subsequently made reservations).
Note: For users who do not have the OBI license or want to export the raw request data, a copy of the raw request_log data is available in Opera which users can export and truncate. The copy of the raw request_log data will be kept if the Application Parameter>Reservations>OBI_KEEP_RAW_REQUEST_LOG is set to Y. Additionally, to enable logging of requests, the Application Parameter>Reservations>REQUEST_LOG must be set to Y. The raw request_log will be purged on a daily basis. For more information, contact the OBI Development Team.
The OBI Request Log can be accessed in OBI>Answers. You set up your desired criteria and filters and view the results, as presented in the Request Analysis example below.

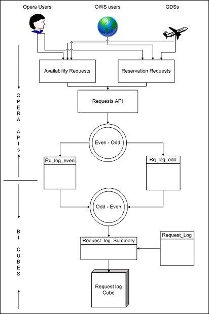
Prior to the development of the OBI Request Log, Opera stored availability and booking request statistics in the request_log table. The size of the table caused performance issues. Users did not have access to this information from the front end and needed to export the data into their own reporting environments. With the OBI Request Log functionality, requests data is now inserted into a request_log of raw data and then summarized in a final storage table called request_log_summary. This process:
When availability or reservation requests are made, the requests.register_request API inserts the raw data into the request_log table. The OBI Request Log functionality contains these tables:
The OBI Request Log Tables provide these advantages:

After the prerequisites have been met, you will:
Note: If prospective users have not yet installed and activated the OBI license code, but want to start logging requests data, they must set the Application Parameter>Reservations>REQUEST_LOG to Y. After installation and activation of OBI, build the BI-Request Log Cube.
Each of the tables will be truncated or purged as follows:
Table Name |
Purge Days |
Purging Rule |
request_log |
0 |
Truncated after initial summarization |
request_log_even |
1 |
Truncated every other day |
request_log_odd |
1 |
Truncated every other day |
request_log_summary |
397 |
Purged after 13 months by the same job. |
See Also